新闻中心
新闻中心
首页 新闻中心 集团动态
集团动态

再度入选!

2026-01-04

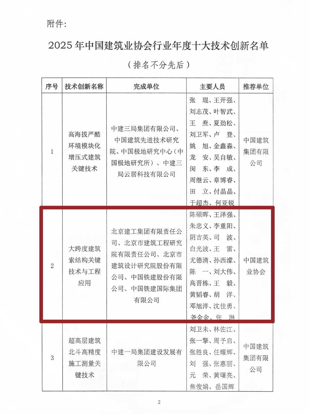
近日,中国建筑业协会年度行业技术创新大会在海口召开。会上发布了2025年中国建筑业协会行业年度十大技术创新,北京建工技术创新成果“大跨度建筑索结构关键技术与工程应用”荣登榜单。这是继2024年后,集团技术创新成果再度入选。

 

 

针对大跨度索结构施工过程中形态稳定性差、风险高、精准控制难等问题,以重大工程建设需求为牵引,北京建工建研院王泽强技术团队进行了索结构施工成形方法、关键技术与装备的研发应用。技术创新成果“大跨度建筑索结构关键技术与工程应用”助力施工方法多样化、施工装备智能化、施工控制系统自动化,实现了大跨度索结构高效精准建造。经鉴定,该成果总体达到国际领先水平。

 

 

该技术创新主要取得了四项成果,即系统地建立了以“误差高效控制-连续动态计算-安全质量管控”为核心的大跨度索网结构施工形态控制理论与方法,解决了索结构形态精准控制难题;针对复杂双层索结构、桅杆支承的柔性边界索网等新型索结构,研发了环索辅助提升方法、动态平衡整体提升方法及配套施工装备,实现了索结构精准成形;提出了基于施工全过程受力性能的索结构工装设计方法,发明了自动放索装置、变角度拉索提升装置等装备,形成系列产品,实现了自动放索、精准索夹安装、高效提升与张拉等功能;开发了基于数字孪生的索结构施工智能控制系统,实现了全要素施工仿真、监控预警、分析决策和自动调控。

 

▲卡塔尔世界杯主场馆卢塞尔体育场

▲大连梭鱼湾足球场

 

此项成果应用于卡塔尔世界杯主场馆卢塞尔体育场、国家速滑馆、国家会议中心二期、大连梭鱼湾足球场、福建霞田文体园体育场、乌兹别克斯坦自行车馆等30余项工程,对保障工程质量、安全、工期起到关键支撑作用,经济、社会和环境效益显著,推广应用前景广阔。北京建工建研院王泽强技术团队还将为肯尼亚体育场、保定体育场等20余项国内外工程提供技术支撑,让中国的创新技术闪耀世界舞台。

 

  接续奋斗、开拓进取,

  奋力开好局、起好步!

 

本文部分图片来源于网络,转载请注明来源!

内容策划:北京建工党委宣传部

最新消息

我们不仅仅是建筑工程承包商,我们更致力于成为城市建设综合服务提供商。

建楼育人是我们的企业宗旨,我们努力为员工的成长与发展提供更多的机会和平台。